通讯录助手 1.5.7纯净版
资源介绍资源参数[资源名称]通讯录助手 1.5.7纯净版 [更新日期] 2022-11-22 [资费说明] 使用完全免费 [安全说明] 无病毒/无插件/无暗扣 [客户评分] ☆☆☆☆☆
(14264期)AI绘画变现秘籍:公众号流量主副业狂赚,网创人速来掘金!
项目介绍: 在互联网浪潮的汹涌澎湃中,你是否还在为寻找下一个爆火的副业项目而苦苦探寻?今天,我要为你带来一个绝对能让你眼前一亮的宝藏项目 — AI绘画变现! 你有没有想过,仅仅凭借一部手机...
淘宝开店运营教程直通车,从基础到进阶,提升店铺流量,转化率和整体运营效率(更新26年3月24日)
淘宝开店运营教程直通车,从基础到进阶,提升店铺流量,转化率和整体运营效率(更新26年3月24日) #26年3月24同步更新1节!![26.03.23]–2026内训第三节(人群推广单品拉伸).mp4 #26年3月15同...
知只大冒险2/Biped 2
游戏介绍 拯救不开心,超可爱机器人回归!在这个解密动作冒险游戏中探索未知世界、体验独特的创新机制、畅爽单人游玩或者最多四人同乐! 游戏视频 游戏截图 版本介绍 Build.20664013|容量2.26GB...
逍遥九歌行v1.0.4福利版★电影级视觉体验的MMOARPG游戏
资源介绍 一款3D唯美的国风仙侠RPG手游,玩家们可以自由选择相应的职业和角色进行的扮演,多样的任务系统以及丰富的场景设计中,可以在高度自由的模式下进行探索,去收集众多不同的资源系统。 ...
一台电脑轻松日入100+,全职兼职皆可做,官方26年新出任务【揭秘】
一台电脑轻松日入100+,全职兼职皆可做,官方26年新出任务【揭秘】 项目介绍: 微信的视频号平台为了抢夺流量市场,视频号的休闲小游戏领域推出了Ai托管挂播的特定任务,经过授权备案之后,利用...
靠手翻书视频暴力变现,轻轻松松月入2W+,保姆式教学,无脑执行就行了(附:工具+教程)【揭秘】
靠手翻书视频暴力变现,轻轻松松月入2W+,保姆式教学,无脑执行就行了(附:工具+教程)【揭秘】 项目介绍: 今天给大家带来的是《手翻书视频暴力掘金》。大家想一下,市面上的视频内容是不是已经...
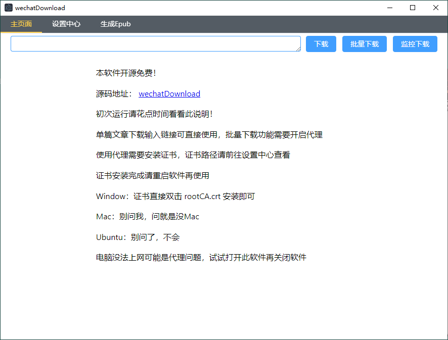
WeChatDownload公众号文章下载v1.8.2
软件介绍 WeChatDownload是一款便捷的工具,允许用户快速下载和保存微信公众号文章。支持批量下载、离线阅读和格式转换,操作简单,帮助用户轻松获取和管理喜爱的文章内容,提升阅读体验。 软件...











