精品专区
学科资料
小学资源
小学数学
小学英语
小学语文
小考网课
幼儿资源
初中资源
中考网课
初一网课
初二网课
初中语文
初中地理
初中政治
初中历史
初中数学
初中物理
初中生物
初中化学
初中英语
高中资源
高考网课
高一网课
高二网课
高中语文
高中数学
高中英语
高中物理
高中化学
高中生物
高中政治
高中历史
高中地理
考研资料
考研专业课
考研政治
考研数学
考研英语
小吃配方
凉菜卤菜
小吃系列
早餐系列
火锅砂锅
炖菜油炸
烧烤系列
特色菜系
西餐西点
酱卤熟食
面点系列
饮品甜品
个人成长
两性相关
健身养生
其他教程
摄影剪辑
新媒体运营
涨点知识
编程办公
美工修图
职场关系
网络安全
自我提升
装修相关
热门项目
淘宝教程
知乎教程
视频号教程
闲鱼教程
B站教程
QQ教程
Tiktok教程
京东教程
头条教程
小红书教程
微信教程
快手教程
抖店教程
抖音教程
拼多多教程
创业课程
AI课程
创业项目
地推拉新
引流推广
文案写作
无人直播
电商运营
直播课程
短视频
社群运营
自媒体
视频剪辑
跨境电商
软件脚本
软件下载
游戏专区
安卓专区
办公学习
盒子应用
系统专区
上传下载
休闲娱乐
其他软件
资源宝库
网站源码
游戏源码
微信小程序
插件脚本
开通会员
开通黄金会员
全站资源免费下载
每日下载次数:10次
部分内容免费阅读
在线客服疑问解答
半折购需授权插件
开通会员即送同步插件
每日同步次数限制
开通黄金会员
开通钻石会员
全站资源免费下载
每日下载次数:100次
全部内容免费阅读
在线客服疑问解答
赠送需授权插件
开通会员即送同步插件
钻石会员无条件同步
开通钻石会员
开通会员 尊享会员权益
登录
注册
找回密码
快速登录
精品专区
学科资料
小学资源
初中资源
高中资源
考研资料
小吃配方
凉菜卤菜
小吃系列
早餐系列
火锅砂锅
炖菜油炸
烧烤系列
特色菜系
西餐西点
酱卤熟食
面点系列
饮品甜品
个人成长
两性相关
健身养生
其他教程
摄影剪辑
新媒体运营
涨点知识
编程办公
美工修图
职场关系
网络安全
自我提升
装修相关
热门项目
淘宝教程
知乎教程
视频号教程
闲鱼教程
B站教程
QQ教程
Tiktok教程
京东教程
头条教程
小红书教程
微信教程
快手教程
抖店教程
抖音教程
拼多多教程
创业课程
AI课程
创业项目
地推拉新
引流推广
文案写作
无人直播
电商运营
直播课程
短视频
社群运营
自媒体
视频剪辑
跨境电商
软件脚本
软件下载
游戏专区
安卓专区
办公学习
盒子应用
系统专区
上传下载
休闲娱乐
其他软件
资源宝库
网站源码
游戏源码
微信小程序
插件脚本
开通会员 尊享会员权益
登录
注册
找回密码
快速登录
初中资源
排序
更新
浏览
点赞
评论
七年级下册地理第七章试卷及答案人教版(Word版)
------预览已结束,还剩14页未读------您已获得此文档下载权限,请点击底部下载完整文档
付费资源
¥
9.9
zxcczf2
18天前
40
8
2023-2024学年山东省济南市槐荫区九年级上学期历史期中试题及答案(Word版)
------------预览已结束,还剩16页未读------------您已获得此文档下载权限,请点击底部下载完整文档
付费资源
¥
9.9
zxcczf2
18天前
22
15
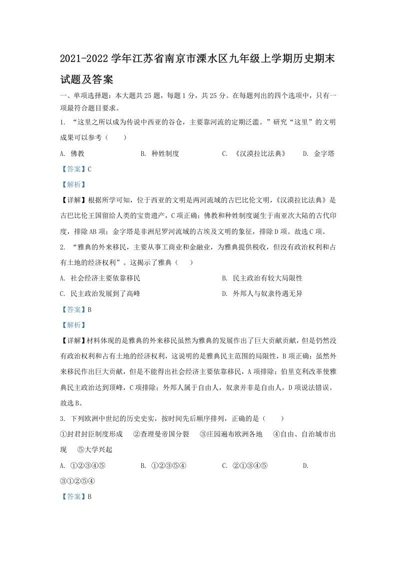
2021-2022学年江苏省南京市溧水区九年级上学期历史期末试题及答案(Word版)
------预览已结束,还剩13页未读------您已获得此文档下载权限,请点击底部下载完整文档
付费资源
¥
9.9
zxcczf2
18天前
40
8
2022-2023学年天津市北辰区七年级上册期中历史试卷及答案(Word版)
------预览已结束,还剩4页未读------您已获得此文档下载权限,请点击底部下载完整文档
付费资源
¥
9.9
zxcczf2
18天前
28
6
2025 初三 语文 刘璐 S【秋上】
付费资源
¥
9.9
zxcczf2
20天前
99
19
5.1.【2024秋上.A+班】初三化学培训班(郭莹)
付费资源
¥
9.9
zxcczf2
20天前
79
48
2024年四川省广安市中考地理试题(含答案)
------预览已结束,还剩15页未读------您已获得此文档下载权限,请点击底部下载完整文档
付费资源
¥
9.9
zxcczf2
18天前
24
6
2024年山东省滨州市中考数学试题(含答案)
------预览已结束,还剩23页未读------您已获得此文档下载权限,请点击底部下载完整文档
付费资源
¥
9.9
zxcczf2
18天前
46
9
2023-2024学年山东省济南市莱芜区九年级上学期道德与法治期末试题及答案(Word版)
------预览已结束,还剩16页未读------您已获得此文档下载权限,请点击底部下载完整文档
付费资源
¥
9.9
zxcczf2
18天前
39
12
2022-2023学年江苏省南京市建邺区九年级上学期道德与法治期末试题及答案(Word版)
------预览已结束,还剩10页未读------您已获得此文档下载权限,请点击底部下载完整文档
付费资源
¥
9.9
zxcczf2
18天前
47
5
上一页
1
…
140
141
142
143
144
…
175
下一页
跳转
在手机上浏览此页面
登录
没有账号?立即注册
邮箱
验证码
发送验证码
记住登录
账号密码登录
登录
用户名或邮箱
登录密码
记住登录
找回密码
|
免密登录
登录
社交账号登录
注册
已有账号,立即登录
设置用户名
邮箱
验证码
发送验证码
设置密码
注册
扫码登录
使用
其它方式登录
或
注册
扫码登录