七年级上数学期末考试卷(湘教版)

七年级上数学期末考试卷(湘教版)-网亿资源平台
七年级上数学期末考试卷(湘教版)
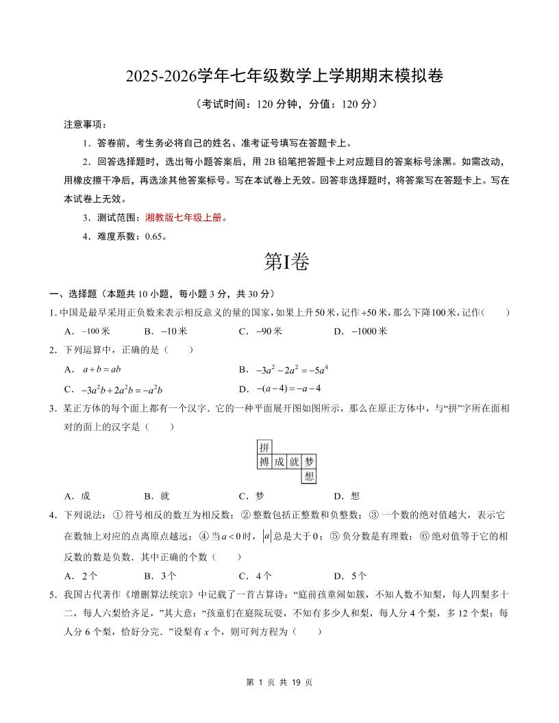
此内容为付费资源,请付费后查看
9.9
立即购买
您当前未登录!建议登陆后购买,可保存购买订单
付费资源



七年级上数学期末考试卷(湘教版)
七年级上数学期末考试卷(湘教版)

——预览已结束,还剩17页未读——
您已获得此文档下载权限,请点击底部下载完整文档


© 版权声明
THE END
喜欢就支持一下吧
点赞13 分享