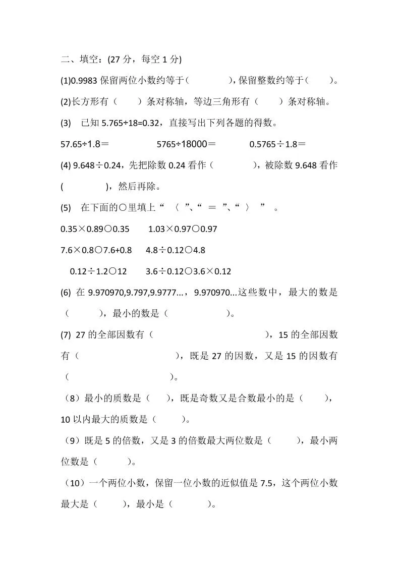
五年级上数学期中检测卷5《北师版》

五年级上数学期中检测卷5《北师版》-网亿资源平台
五年级上数学期中检测卷5《北师版》
此内容为付费资源,请付费后查看
9.9
立即购买
您当前未登录!建议登陆后购买,可保存购买订单
付费资源



五年级上数学期中检测卷5《北师版》
五年级上数学期中检测卷5《北师版》

——预览已结束,还剩4页未读——
您已获得此文档下载权限,请点击底部下载完整文档


© 版权声明
THE END
喜欢就支持一下吧
点赞13 分享